| 资源分类 | 易学风水 |
| 资源存放 | 115网盘 |
| 资源价格 | 限时5学分 |
| 加入VIP | 年VIP 298元,终身VIP 698元 |
| 在线充值 | 1元=1学分 |
课程编号:Y2410-67
《2021年神K风水培训班》原价5万块钱。神K风水 宇贺神老师, 高彩清色 400页 ,电子书
01 形法篇
02 选房解化篇
03 金玉锁关篇
04 拜神篇
05 四局篇
06 八宅篇
07 山村风水篇
08 择日篇 正五行 紫白星飞法
09 辅水星法篇
里包面含形法、金锁、八宅、择日、水法
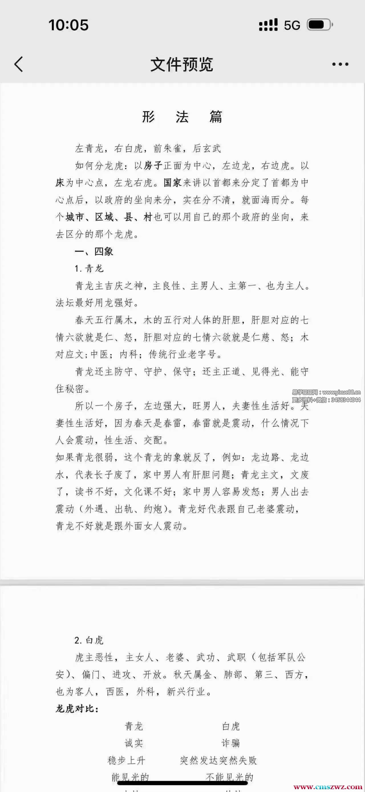
形法篇
左青龙,右白虎,前朱雀,后玄武
如何分龙虎:以房子面正为中心,左边龙,右边虎。以
床中为心点,左右龙虎。国家来讲以首来都分定首了都为中
心点后,以府政的坐向来分,实分在不清,就海面而分。每
个城市、区域、县、村也可以用自己那的个政府的坐向,来
去区分的个那龙虎。
④虎是三。(毛主席家里排老行三,因为都旺是三。)
⑤龙主统传主旧。(文革就是要旧破立新。)
⑥龙主保守闭关,虎改主革开放。
⑦龙主原创,虎主抄袭。(所以山寨、高仿。)
⑧虎主娱乐,也主赌诈博骗。
⑨虎主外。(向不外向内,所以汉人地的位才低,外人国少
数族民特权、优先多。好东西出口,自己差留的),⑩白虎
好外主出。(所都以出国。)
⑾龙主团结统一,虎主造分谣裂。(所藏以独、疆独、港独、
解析:乾会位应事。峦头暗压闭气,理为气乾方位。注
意:压迫、暗都堂是峦头。而在北西方则此时用所的乾卦,
表示的就是理的气部分。
第一峦头是暗堂。暗堂一般健主康,压迫局般一主精神
狂躁、穷困、蛮横、是非。压迫局,男人气运不好、不思进
取,比如多很城中村也是的赌标志之一。
第二理为气乾位。人物—老男人、时间—戌亥辰巳、部
位—心脑血管、肺部。再合配压迫局,其已实经确定人男尤
其是年男长人会出事。特别是如果成子年女和母父一起住的,
则父亲更加麻的烦。
青龙贵催局:
一玄是武无靠
二坐是北朝南
三是应期。
择日篇
一、正行五择日法
二、紫白星飞法
紫白飞星:一坎白水、二坤黑土、三震碧木、四巽绿木、
五中黄宫土、六乾白金、七兑赤金也叫做破军金、八艮白土、
九紫离火。








